From:ななころ
プライベートオフィスより
◆悲観的な未来に備える
コロナ関連融資・補助金・助成金は複雑多岐に渡り、活用している事業主や企業はわずか1%程度。
すべてを網羅するだけでも大変。
そこから私たち不動産投資家が活用できるものをピックアップして、さらに申請手順も複雑でいくつもトラップが待ち構えています。
ですから、多くの人が挫折します。
「まっ、いっか」となり、申請を諦めてしまう人も多いのではないでしょうか。
しかし、これから収入半減時代がやってくることが予想されます。
以前の記事でも書いた通り、家賃減額→家賃滞納→退去→空室増といった悪循環に陥る可能性もあります。
ですから、悲観的なシナリオで進んだ場合を想定しておき、「コロナ関連融資」や「コロナ関連補助金・助成金」を活用する方法を知っておきたいところです。
「知らなかったがために申請漏れしていた」となれば、目も当てられません。
それでは、私たち不動産投資家が活用できる「コロナ関連融資」や「コロナ関連補助金・助成金」は、どんなものがあるでしょうか?
・不動産投資家のためのコロナ関連融資、助成金の戦略的な活用方法(1)
◆不動産投資家のための「コロナ関連補助金・助成金」
まず「コロナ関連融資」の活用方法をお伝えする前に、「コロナ関連補助金・助成金」についてお話をしておきます。
「コロナ関連融資」は、無担保無利子だったりするとはいえ、借金は借金です。
いずれは返さないといけないお金です。
ですが、「コロナ関連補助金・助成金」は、政府から給付されるお金(もらえる)です。
融資よりも先に対象となるのであれば、最初に当たった方がいいですよね。
そこで、私たち不動産投資家が活用できそうな「コロナ関連補助金・助成金」を探していくと、いくつか該当します。
その中でも最も注目なのが、「持続化給付金」です。
持続化給付金は、「売上が著しく下がっている事業者へ⽀給される給付⾦」です。
私たち不動産投資家にとって「売上」とは主に「家賃」に該当しますが、今年(2020年)の「家賃」が、去年(2019年)の同じ月と比べて、50%以上減少している月が一月でもあれば対象となります。
最大200万円の給付がされますので、小さくないですよね。
たとえば、計算は以下の通りです。
毎月100万円、年間で1200万円の家賃が入ってくる大家さん(法人)が、今年4月の入金を確認したら、なんとっ!?40万円だった場合、
・支給対象:2019年4月 入金100万円 ー 2020年4月 入金40万円 → ◯ 支給対象
・支給額:1200万円 - (40万円 × 12ヶ月) = 720万円 → MAX200万円支給
無事、支給対象となり、最大の200万円が給付されることになります。
詳しくは、不動産投資家専門の税理士の渡邊先生の動画が分かりやすいなと思ったので、ぜひチェックしてみるといいです。
渡邊先生は昨年講演して頂いたのですが、話が難しくてつまらない税務について、とても分かりやすく説明してくれます。
(同じ大学の学部の後輩なので、いち押しです!笑)
◆「持続化給付金」の申請場所
上記の渡邊先生の解説動画でも解説されていますが、私たち不動産投資家(大家)にとって、少しハードルが高い給付金です。
まず、現段階では「個人」は給付が難しいとされていることと、そもそも家賃が昨対50%も下回るケースがあまり無いからです。
(それだけ不動産投資は固いというメリットの裏返しではあるのですが)
とはいえ、店舗物件を所有していたり、家賃減額交渉に応じる場合は、積極的に活用できる給付金であることは間違いありません。
また、「民泊」を運営していた場合は、今年はほぼ壊滅的でしょうから、申請対象となります。
(実は自宅で外国人ホームステイ受け入れをしていた場合も、「民泊(住宅宿泊事業)の届け出」をしている場合は、給付対象となる可能性があります。実際に受講生が100万円給付されています。)
以下よりサイトにアクセスして申請できます。
▼持続化給付金申請サイト

◆「持続化給付金」以外の給付金
また、「持続化給付金」以外にも、私たち不動産投資家に関連しそうな給付金がいくつかあります。
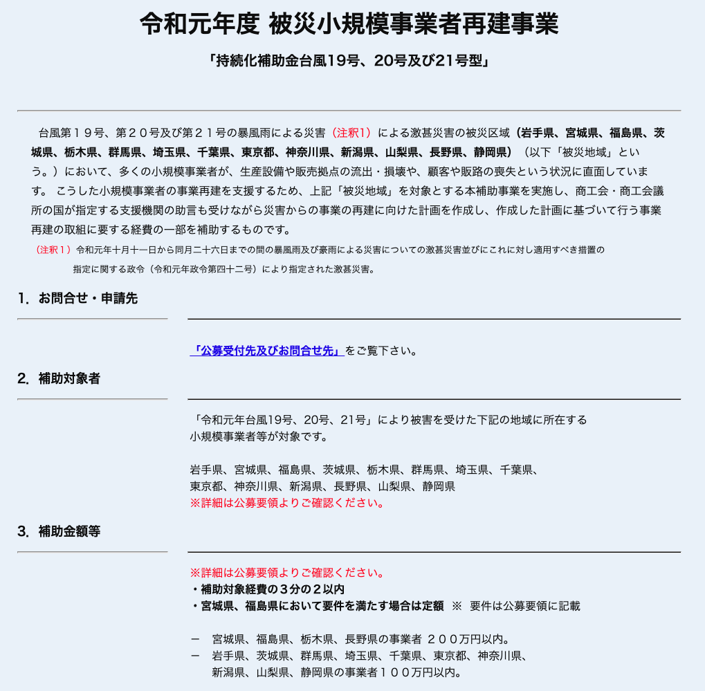
1つ目が「持続化補助⾦(台⾵19号、20号、21号)」です。
昨年の台⾵第19号、第20号、第21号台⾵で被害を受けた場合、最大で200万円が補助されます。
▼持続化補助⾦(台⾵19号、20号、21号)サイト

上記以外にも、空き室や空き店舗を貸し会議室のようなレンタルスペースとして貸し出している場合は、「休業協力金」の給付を受けることができます。
東京都ですと「感染防止協力金」という名称で、最大100万円の給付が受けられます。
さらに、東京都では市区町村ごとでも追加で給付が受けられます。
さらにさらに、東京都は小池都知事が5月5日の記者会見で、追加給付することを検討していると発表しています。
以前の記事で詳しくお伝えしているので、ご覧になってみてください。
2020年4月29日「各都道府県「休業協力金」出揃う!東京都「感染拡大防止協力金」申請完了、50万円の給付なるか?」

◆まとめ
以上、私たち不動産投資家に関わりそうな「コロナ関連補助金・助成金」について、シェアをさせて頂きました。
繰り返しになりますが、これから収入半減時代に突入する可能性が高い。
しかもこれだけ政府や市区町村がバラマキをやっていれば、どこかしらで歪が生じます。
悲観的なシナリオで進んだ場合を想定しておき、「コロナ関連融資」や「コロナ関連補助金・助成金」を活用する方法を知っておいて損はありません。
ぜひチェックしておくことをオススメします。
続いて、次回からは不動産投資家のための「コロナ関連融資の活用方法」についてお伝えしていきます。
◆編集後記
過去にも何度か発言しているのですが、「政府や行政にはあまり何もしてほしくない」というのが、ななころの本音です。
結局は自分たちに跳ね返ってくるからです。
増税されたり、社会保障費が上がったり、結局は自分たちにツケが回ってきます。
たとえると、風邪を引いた時に、薬で無理矢理直すようなものです。
体に入ってきたウィルスを殺そうと、せっかく自らの体が熱を発しているのに、解熱剤で熱を下げてしまうような行為です。
そのツケは後から必ずやってきます。
すぐに風邪を引くようになってしまったり、違う病気の症状が出てきたり、歳をとってから重症化するようになったり・・・
給付金や助成金は解熱剤のようなものです。
ツケを後回しにして、より事態を深刻化させていると思うのです。
ほとんどの人は薬など飲まずに、熱をいっぱい出して、3日ゆっくり休んでおけばいいのです。
自分たちの力を信じるべきだとななころは考えている次第です。
私たち人間は、どんな環境でも適応できる能力と適応力を持っているのですから。
全ての病気は腸から始まる
満腹が原因の病気は空腹によって治る
人は誰でも体の中に百人の名医を持ってる
食べ物で治せない病気は医者でも治せない
心に起きる事は全て体に影響し、体に起きる事もまた心に影響する
(医学の父ヒポクラテス)