From:ななころ
プライベートオフィスより
◆あらすじ
前回の記事では、不動産投資のジレンマについてお伝えしました。
 
1都3県の物件は融資は付くけれど、ライバルが増え、安く買うのが難しい。
どうしても売却によるキャピタルを狙わないといけなくなる。
インカムで給与収入を超え、サラリーマンを卒業するのは結構ハードル高いです。
一方で、地方の物件はライバルが減り、高利回りで安く買えるチャンスもある。
短期間でサラリーマンを卒業することも可能になってきます。
ところが、今度は融資が難しくなってくる。
堂々巡りになるわけです。
そんな状況で強い味方になるのが、やはり公庫です。
公庫の「女性、若者/シニア起業家支援資金」「新創業融資制度」は、初期の段階でぜひ使っておきたい融資制度の1つです。
ただ、この制度、直接公庫に当たると玉砕します。
希望金額の融資を引き出せないどころか、融資不可となってしまうこともあります。
それでは、公庫に上手に当たるにはどうしたら良いのでしょうか?
<過去記事>
地方高利回り物件購入で「日本政策金融公庫」から上手に融資を引く方法(1)

◆こんな当たり方はNG
まずNGなのが、いきなり公庫の窓口に当たることです。
もちろん、それでも融資を引き出すことはできます。
公庫は銀行よりも門戸を開いていますから、門前払いということにはなりません。
プロフィールを書いて、事業計画書を書いて、丁寧に説明していくことで、希望額の融資を引き出すこともできるかもしれません。
ただ、あなたがどこの誰か分からない状態で行ってしまうと、相手に警戒されるわけです。
警戒されるということは、融資審査もより慎重になるわけです。
融資金額は伸びず、金利も高くなってしまう可能性もあります。
直接申し込みした場合、半数が落とされるということも言われています。
そのため、いきなり公庫の窓口に当たるのは避けたいところです。
ホームページからの問い合わせや予約相談も同様です。
それでは、警戒感を解きながら、公庫に上手に当たるにはどうしたら良いでしょうか?
◆公庫の上手な当たり方
いくつかある公庫の上手な当たり方の1つの方法は、「認定支援機関」を通じて当たることです。
「認定支援機関」とは、正確には「認定経営革新等支援機関」と言います。
簡単に言ってしまうと、国から中小企業にアドバイスをする専門家として認定を受けた機関です。
税理士や公認会計士、商工会などが認定を受けています。
この「認定支援機関」を経由することで、公庫の警戒感が緩和されるのです。
◆認定支援機関を経由するメリット①
さらに、認定支援機関を経由することで、さまざまなメリットもあります。
まず1つ目のメリットは、直接窓口に当たった場合には利用できない制度が、利用できるようなります。
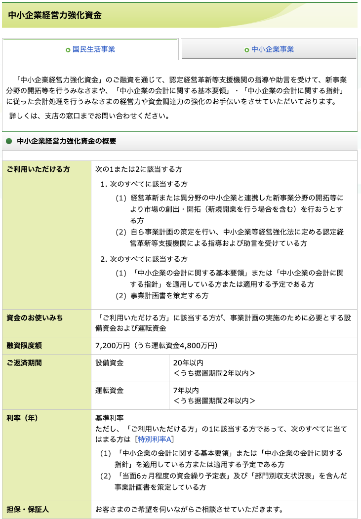
たとえば、創業融資には「新創業融資制度」と「中小企業経営力強化資金」があるのですが、後者は認定支援機関を経由しないと利用できません。
この他にもたくさんの裏メニューがあったりします。
(担当者も把握していないほどです笑)
このように、認定支援機関を経由することで利用できる制度が広がるのです。

◆認定支援機関を経由するメリット②
続いてのメリットは、「金利優遇」を受けられる可能性があるということです。
公庫には「基準金利」という考え方がありますが、認定支援機関を経由することで、基準金利も低い金利で融資を受けられるケースがあります。
たとえば、前述の創業融資には「新創業融資制度」と「中小企業経営力強化資金」ですと、「中小企業経営力強化資金」の方が金利は低くなります。
公庫はもともと「金利が低い」というイメージがあるかもしれませんが、実は直接窓口に行ってしまうと、実は低くなかったりします。
僕も最初、公庫に直接当たってしまった時の金利は「3.2%」でした。。。汗
金利は低ければ低いほど嬉しいですから、金利優遇を受けられるのは大きなメリットです。
◆認定支援機関を経由するメリット③
続いてのメリットは、「融資金額が増加」することです。
公庫では支店決済の上限があります。
認定支援機関を経由することで、支店決済できる融資額が上がるのです。
たとえば「新創業融資制度」で支店決済できる融資額は「1000万円」と言われています。
それが、認定支援機関を経由することで利用できる「中小企業経営力強化資金」は、支店決済できる上限額が2000万円となるのです。
もちろん認定支援機関を経由しなくても、制度の融資上限額まで融資を受けることはできます。
本店決済まで持っていければ額を上げることも可能ですが、ハードルが格段に上がります。
時間もかかります。
担当者も嫌がります。
そのため、やはり認定支援機関を経由して公庫に当たりたいところです。
◆認定支援機関を経由するその他のメリット
その他にも、認定支援機関を経由して公庫に当たるメリットがたくさんあります。
他にはどんなメリットがあるでしょうか?
また、認定支援機関はどうやって探せば良いのでしょうか?
オススメの認定支援機関はどこでしょうか?
(次回につづく)
 
メルマガも毎週金曜に発行しています。さらに役立つ情報も書いてます。まだ登録されていない方はご登録ください。(登録は無料です。即解除もできます。)
▼毎週金曜配信のメルマガ登録 → コチラ
◆編集後記
世界中のサッカーの試合を見ていると、その国のコロナへの考え方が分かって面白いです。
イギリスが先陣を切る感じで、デンマーク、スペイン、オランダ、フランスと、観客がどんどんマスクを外していくのが分かります。
まだイタリア、ドイツ、ベルギーなどは、無観客だったりまだ観客がマスクしてますが、ヨーロッパはどんどんWithコロナを進めていっていることが分かります。
また、アフリカや南米などの国々も、一部を除きもうほとんど気にしていない感じです。
このままだとリーマン・ショック後のように、また日本だけ出遅れそうですね。。。
 
成功した人たちは、どのようにして不動産投資で経済基盤を確立しているのか?
不動産投資で経済基盤確立に成功した9人の貴重なサラリーマン不動産投資実践記を、レポートにまとめました。
そろそろご案内を終了しますので、まだ読まれていない方は今すぐダウンロードすることをオススメします。
▼レポートをダウンロード → 「不動産投資で経済基盤を確立した人々の物語」(PDF25ページ)
