こういうお鍋があるのを、初めて知りました。いつも
情報ありがとうございます。
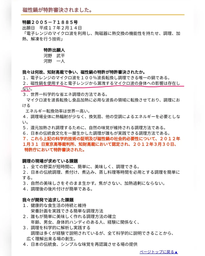
。。。。。。。。。。。。。。。。。。。。。。。。。。。。。
@miracle_358
·
夏のクッソ暑い時、台所に立って火を使う料理をするのは大変よね〜 そこで、磁性鍋。電子レンジ使わない派の私でも、磁性鍋だけは別! 磁性鍋は電子レンジに入れてもマイクロ波を発生させないから安心して使える 野菜や肉類の旨味がギュッと凝縮されてめっちゃ美味しくなるし、時短もできるよ
引用ツイート

角屋敷 浩太(角屋敷 浩太)
@KotaSumiyashiki
·
あまり使って欲しくないけど、家族が電子レンジをよく使っていて気になっている...といった方にオススメなのが、こちらの電子レンジ専用鍋「磁性鍋」 開発者の河野さんにもお会いしたのですが、マイクロ波を遠赤外線に転換して温めることができる、とても凄い鍋なんです https:// lohasism-market.com/?category_id=62611f2088dc65217d8b1100...

@miracle_358
·
@s_k405への返信
私も購入前は同じことを考えていたのですが、マイクロ波を拡散させないと聞いたので、購入に踏み切りました。私が人に勧める時は、それくらい責任を持ってTwするように心掛けてます。