ブログ・ランキング
ポチよろしく。
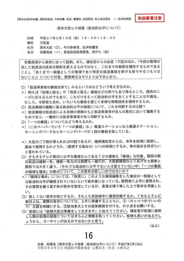
総ては、ゴーサインが出てるね。
統一教会日本家元安倍晋三白昼公開処刑。
3月13日・コロナ禍・マスク解禁。
3月23日の知事選告示を皮切りに統一地方選挙と
衆議院補欠選挙が始まる。
まだ解散命令審議が続く「統一教会」は動けない。

たぶん「創価学会」も静かに為てるだろう。
唯一の気がかりは、N党との関係が噂される
「幸福の科学」など、弱小のカルト集団だった。
二大カルト集団が動けない機に乗じて、
支配を広げる可能性が在ったから。
だが今月、3月1日に突然「エホバの証人」の
二世弁護団が結成された。
そして、3月2日に大川隆法が撃たれた。
幸福実現党は極右政党で改憲・核保有に賛成。
いまだ国会議員の輩出には至っていないが、宮崎でも南郷など4人
地方議会ではじわじわと勢力を伸ばしつつある。
特に沖縄で一定の勢力を持っているので、沖縄左派には脅威。
沖縄右翼の一人である我那覇真子ともつながる。
大川隆法やられましたね
反バイデン、コロナ禍注射、プーチン支持の組織上げて最前線でね。
Heart Earth X2 佐野眞一「大川隆法 挫折だらけの生い立ち」抜粋~『月刊Asahi』1991年4月号/大川隆法画像集 (fc2.com)
・東大法→豊田通商→教団設立(1986)
・国内1000万、海外(168カ国)で 100万人の信者(毎年増加)
・著書3100冊超、作詞作曲450曲超
・東京白金に620坪(20億円)の自宅↓(総工費30億円)を所有
・全国各地に好立地の宗教施設
・総資産2000億円
・幸福実現党総裁 一代でやばすぎ…
「幸福の科学」大川隆法総裁が逝去、後継有力候補は29歳年下の妻 華々しい学歴の子供たちは
2023.03.02 18:00 NEWSポストセブン 
大川隆法氏とその妻・紫央さん。全妻5人の子。確か東大卒。

幸福の科学が創価学会の分派の一つだという話、あったから特に、出版社や新聞社などのマスコミとの深いつながりがある事からも
というか、統一教会とも関係があるのがミエミエで、
この3宗派は特にアメリカとのつながりが深い。

ジョイフルの社長が幸福の科学の信者である事は有名、ただ、
幸福実現党ではなく自民党から出馬して参議員になった事からも分かる様に
この3宗派の実態は、上級国民たちの政治サロンみたいなもんだろう
無教養な貧乏人から広く浅く搾取するための創価学会
と、
金持ちから大きく巻き上げるための統一教会、
知識階級や新興経営者と彼らの仲間だと見られたいだけの
小才の回る貧民から搾取するための幸福の科学、
と、きちんと住み分けが出来ている
本当に教養のある人間が、宗教の研究に没頭はしても、
それ自体にハマるわけがないんですがね
統一教会はCIAアメリカから切られている。
教団の収益の7割は日本──
日米の危機を生んだ「秘密工作活動」と統一教会
〈ペンタゴン文書入手〉
北朝鮮ミサイル開発を支える統一教会マネー4500億円
https://bunshun.jp/articles/-/59192

統一教会
高市大臣が「ねつ造でなければ議員辞職する」とした文書。 礒崎総理補佐官が主導した違法解釈を国会答弁すると決めた状況が克明に記録。 官僚が、発覚すれば自らも違法責任を問われる極秘文書を、何のために「悪意を持ってねつ造」するのだろうか。 高市大臣の主張は記録上も創作上も破綻している
安倍政権下の内部文書か、放送の公平性巡りやりとり
放送法の政治的公平性をめぐる解釈などについて、
安倍政権下で首相官邸側と総務省側でやりとり

放送法の解釈変更を巡る総務省の内部文書とされるもの↓
小西洋之「なぜ総務省幹部が悪意を持って捏造をすると考えるのか」
高市大臣「私は受診料引下げ等に関しNHKに非常に厳しい姿勢をとった。例えば、理事が大臣室に菓子を買ってきたのを
『受信料でこんな事が行われるようじゃダメ』と突き返した。
そういった態度が気に食わなかったんだろうと思います」
高市氏「安倍氏は放送法に強い関心なかった」 総務省文書
2023/3/3 20:22、産経新聞
参院予算委で立憲民主党の小西洋之氏の質問に答弁する高市早苗経済安保相=3日午後、参院第1委員会室(矢島康弘撮影)
高市早苗経済安全保障担当相が3日、産経新聞の取材に応じ、同日の参院予算委員会で立憲民主党の小西洋之参議院議員が提示した、総務省作成とする文書の中の安倍(晋三)首相との電話会談内容について、在任中の安倍氏とは電話での会談が困難で放送法にも強い関心がなかったとして内容は捏造(ねつぞう)だと強調。文書の作成過程についても「私の電話を盗聴しているのか」などと批判した。
--捏造文書でなければ議員辞職すると発言した
「それはもう捏造でしょう。(そもそも)安倍首相は首相在任中は、いくら電話やメールをしてもかかってこない。何日かたって『何度も電話をもらってたよね』と言われるぐらいだった」
「安倍首相は放送法にも強い関心はなかったので、私と放送法についてちゃんとすり合わせていれば、安倍首相と私の委員会での答弁が食い違うことはなかった」
「どういう作り方をしたらあんな変な文書ができるのか。私のしゃべり方とも全然違う」
--そもそも安倍氏との電話会談内容の文書をなぜ作成できたのか
「日時不明で私が安倍首相と(放送法の解釈について)会話したと書いてあるが、私の電話を誰かが盗聴でもしているのか。驚くべき内容だ」


小西洋之が『総務省の複数の最高幹部に共有された正確な超一級文書』と説明した総務省の行政文書は、捏造文書だった!
高市早苗が国会答弁で説明したとおり、安倍元首相と高市元総務相の電話の会話が総務省の行政文書に記録されること自体が・・ね。
【ねつ造文書だ】立憲民主党・小西洋之
「内部文書に高市大臣と安倍総理の電話記録があるが、こうした会話はあったか?」
高市担当大臣
「放送法について安倍総理と打ち合わせをしたことはない。ねつ造文書だと考えてる」
小西「捏造文書でなければ議員辞職するのか?」
大臣「結構ですよ」



すると、小西洋之は
「捏造の文書でなければ閣僚や議員を辞職するか」
と質問したところ、高市早苗は「結構だ」と応じた!
3月2日、立憲民主党の小西洋之は、翌日3月3日に国会で高市早苗を追及する内容について、

小西洋之は、「政治的公平に係る放送法の解釈」について、
当時の安倍晋三元首相や高市早苗総務大臣らが少人数の話し合いだけで勝手に変更してしまったと、
『総務省の複数の最高幹部に共有された正確な超一級文書』を証拠として翌日3月3日の国会で追及すると宣言した!
朝日新聞は、早速3月2日夜、事前に翌3日の国会審議に関する記事を書いて掲載し
!
ウクライナ人兵士は全滅である
そしてウクライナ軍の傭兵も全滅の予定である
すると戦いは
欧米日vsロシアに移行する
いよいよ日本が貯め込んでいる核ミサイルのお出まし
不沈空母とはこのことだたのか
日本列島は米英国の空母だったのだ
報道特集フクシマ復興五輪
7000億円が3兆円のからくり


AERA 2021年8月9日号より
報道特集フクシマ復興五輪
7000億円が3兆円のからくり


日本政府が決定しました。
もう日本の酪農家は壊滅です。
何故国は日本を脆弱にさせる政策ばかりするのでしょう!
許せません!!
経産牛4万頭削減へ、
1頭最大20万円交付・農水省|酪農乳業速報
https://dailydairynews.jp/post/1655
昔どんなに出来の悪い 法学部生でも 「集団的自衛権」 は憲法違反だと 知っていた 閣議決定 一言で合憲だと! @天皇機関説への旧陸軍 集団安保違憲への宗主国 憲法も法律も 時の暴力/権力 には無力を証明。
第二次安倍政権以降の内閣法制局は
なんという体たらくだ。
任命してもらったら地位にしがみつくために内閣に尻尾を振るのは背任行為だ。
歴代内閣法制局長官の仕事を穢す不届き者め
ポチよろしく。

リベラルランキング

