コロナ関係の情報を追いかけている人は、情報過多になりがちで、情報というのは多すぎてもまずいんじゃないかな。いわば、情報で”着ぶくれ”していて、皮膚感覚が鈍ってしまう。
「ワクチンで無数の人が亡くなっている」。
恐ろしい事実だよ。初めてこれを知ったときはショックだったはず。でも、同じような情報に毎日触れているうちに、皮膚が固くなる。刺激も日常になると、何も感じない。
30万人以上の超過死亡という、戦後最大の死者数が発生していながら、しかし政府もメディアもその原因が何であるか真剣に究明する姿勢は皆無であり、いまだに能天気にワクチンが推奨されている。7回目だってさ(笑)
そう、もはやショックというか、笑うしかない。
僕らはこんなふうに、狂気が漂う空気のなかを、案外正気を保ちながら、淡々と生きている。
でも本当は、慣れちゃいけないはずなんだ。
人が死にまくっている。
異常事態だよ。恐ろしいことだし、悲しいし、腹立たしい。そう、僕らはもっと、この現状に対して、怖がるべきだし、悲しむべきだし、怒らないといけない。そして、この現状を変えるべく、知恵を絞らないといけない。「自分に何かできることはないだろうか」と。
飲食店で食中毒が出たら、営業中止の上、徹底した原因究明が行われる。当たり前の話だ。しかしワクチンについては、その当たり前が通じない。
接種により大量の死者が出ているのに、接種事業は中止にならないし、ワクチンの中身を調べようという話にならない。
おかしい。なぜなんだ、と思う。それが普通の感覚だろう。しかし僕らはあまりにも狂気になじみ過ぎて、その普通の感覚を忘れてしまった。これはいけない。多くの人が死んでいる。恐ろしく、悲しく、腹立たしいことだ。適切な「形容詞」を取り戻さないといけない。
なぜワクチンの中身を調べてはいけないのか?
あちこちで散見した情報によると、「日本政府とファイザー社はコロナワクチンについての契約を結んでいて、その契約のなかに『ワクチンの成分を分析してはいけない』旨のルールがある」みたいな話を聞いたことがあるが、これは本当なのか?
仮に、こういうルールがあるとして、しかしその禁を破り、どこかからワクチンバイアルを入手し、その成分を調べ、分析結果を世に公表すれば、どうなるのか?
頭の中で考えていても仕方ない。
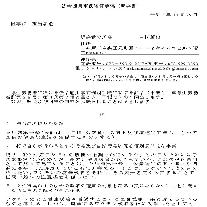
厚労省に直接聞いてみることにした。
厚労省のHPに『法令適用事前確認』のページがある。何かというと、「民間企業等が、実現しようとする自己の事業活動に係る具体的行為に関して、その行為が特定の法令の規定の適用の対象となるかどうかをあらかじめ担当の行政機関に確認し、その機関が回答を行う」ことができる。
もっと分かりやすくいうと、「○○法という法律があるが、仮にこれに則って、これこれこういう行為をすれば、どうなるか?それは適法か、あるいは違法か」1か月以内に回答が来る。これ、密かにすごいサービスだ。何がすごいといって、厚労省の言質をとることができるわけだから。
このアイデアをくれた友人は、こう言っていた。
「コロナワクチンを接種した後の、バイアルに残った残液。あんなのは捨てるしかない廃棄物だけど、それを研究することについて、何らかの法的な問題があるか。この疑問に対して厚労省がどのような見解を示すのか。法的にNGと言うのなら、その理由も明確にするだろうから、そこを突破口にして「なぜワクチン製造業者の責任を追及しないのか」と問題にできる。今は、全員が何となく「ダメなんだろうな」と思っている状態だけど、厚労省が「こういう理由でワクチンの分析はダメなんだ」と書面で回答すれば、議会でもそのことについて言及できる。
恐らく「ワクチンの成分を自由に分析してもいいよ」とはならない。でも、それでいい。目的は許可をとることじゃなくて、厚労省の言質をとることだから」
書類をダウンロードして、いざ、記入しようという段になって、はたと手が止まった。そもそも、いったい何の法律についての疑義照会なのか?この「ワクチンを調べてはいけない」というのは、どういう法律に基づくものだったか?そこが分からないから、厚労省のどの課に照会をかければいいかも分からない。
弁護士に聞いてみた。
「ワクチンの目的外使用を禁じる契約はふたつあります。
ひとつは、日本政府が製薬会社と締結している供給契約、もうひとつは、バイアルの供給を受けた医療機関と自治体との接種委託契約です。
バイアルは国(および自治体)が保管しているものと、医療機関が保管しているものと2種類あります。
この前提をおさえて、どちらからの供給を受けるかで話は変わってきます。
すでに国会答弁で、『目的外使用は原則として認められていないが、研究開発等のために研究者から申請があれば、製薬会社の同意を得た上で例外的に供給している』というのがあって、これは国が保管しているバイアルについてのものです。
しかし今、中村先生が照会をかけようとしているのは、医療機関が保管しているバイアルの提供を受けても問題がないか、ということですね。
これは、製薬会社と国との契約が直接的に適用される場面ではありませんし、中村先生やバイアルを提供しようとする医療機関は契約の名宛人ではありませんので、製薬会社と国との契約に違反するものではありません。
しかし、医療機関は、委託契約に違反することになり、国に無断で第三者に譲渡すると、それは国の所有物を勝手に処分したことになり、業務上横領罪が成立し得るし、医療機関の職員が無断で持ち出せば窃盗罪が成立するのではないか、というのが私の問題意識です。
つまり、何の法に違反するかと聞かれれば、それは刑法ということになります。
しかし、推進派が「バイアルを調査したけどナノチップは入っていなかった」という動画をYouTubeにアップしたり、ツイッター上で「廃棄予定のものをどうするかについて国と医療機関の間では取り決めがあるわけではないので、分析しても問題ない」という主張が見られました。
しかし前者について、情報開示請求により、その電通大の准教授の使ったバイアルは国から供給されたものではなく、医療機関から譲り受けたものであることが判明しました。そのタイミングで動画が削除されました。
また、「廃棄予定のものを使っても問題ない」という意見についてですが、たとえゴミであっても無断で持ち去れば横領罪が成立するという判例があります。
廃棄処分の切手を「捨てるぐらいなら売ってやろう」ということで買い取り業者に流し、1億円をもうけた人が横領で逮捕された事例があります。切手だと経済的利用という要素が強く、実際転売もしているので、財産犯を構成しやすいところですが、
廃棄予定の弁当を「もったいない。どうせ捨てるものだし」と持ち帰ったら、「横領ないし窃盗が成立する」というのが弁護士の見解です。
このように、「ゴミだから勝手に処分していい」というのは刑法の解釈としては間違っています。これは、議論があるというレベルではなく、判例、通説として確立した解釈です。
また、「医療機関と国との間で廃棄予定のものについて取り決めがない」というのは不正確です。
廃棄予定のバイアルに特化した取り決めがないだけで、国(自治体)と医療機関の間では、目的外使用が包括的に禁止されていますので、この条項でカバーされています。
そもそも取り決めがないなら勝手に処分していいことになりませんよね?コンビニや郵便局の例で、廃棄予定の食材(切手)を持ち出してはならない、といちいち就業規則に書いてあると思いますか?
問題が発覚したら、注意喚起のために廃棄物であっても勝手に持ち帰ったり処分するな、という通達のようなものは出るかもしれませんが、「そのようなお触れが出てなかったから分からなかった、だから許してね」とはいかないでしょう。
委託契約に包括的に目的外使用が禁じられている(接種以外の目的に供することは禁止)以上、原則ダメなんですよ。取り決めがないからセーフ、ではなく、取り決めがないからアウトなんですね。原則と例外を倒錯してはいけません。
国や自治体が、例外的に、廃棄予定のものなら自由に調べても第三者に供給してもいい、と言ってくれれば、委託の趣旨に反しないことになり、横領や窃盗は成立しないでしょうけれど。
あと、法令適用事前確認をするとしても、刑法は厚労省の所管ではないですね。というか、他の省庁を見ても、刑法は対象外のようです(笑)恐らく、検察庁か裁判所の所管でしょうが、そこはグレーにしておいたほうがいろいろ都合がいいんでしょうね」
なるほど、廃棄予定の切手とかコンビニ弁当を勝手に使ってはいけないのと同様に、ワクチン残液を勝手に持ち出すことも、恐らく許可されないだろう、と。あと、刑法について法令適用の事前確認をしようにも、恐らく対応してくれないだろうと。よく分かりました。
ただ、さりとて無理を承知で一応提出したいのですが、どうでしょうか?(笑)
「うーん、難しいですけど、医師法に引っかけてみるとか」
ああ、それは書けそうですね。「医師の倫理として、ワクチンで多くの人が健康被害を受けている状況を看過できない。早急にワクチンの成分を分析し、その危険性を広く知らしめる責務がある。しかしこれは医師法に違反しているか?」みたいな論理展開はできるかも」
「法令の条項まで規定されているので、回答を拒否されそうですね。しかし仮に回答があったとして、以下のようになると見ています。
『有志の研究者にバイアルを提供などしなくても、承認審査のときにすでに多くのデータが提出されており、それを見ている。安全性に関するモニタリングも副反応検討部会で適切に行っており、部会からは接種に重大な懸念はないとの意見をもらっている。従って、現時点では希望者一般にバイアルを提供することは考えていない。製薬会社との契約内容については守秘義務のため答えられない』
バカげています。こんなもの、建前に過ぎません。しかしその建前を把握したうえで「製薬会社の提出したデータには不正があったことが示されている!ずさんなモニタリングで「重大な懸念はない」なんて、到底納得できない!」と言わないと、話がかみ合わないと私は思っています。
法律は、医薬品の安全性を確保するために、いくつかのブレーキを用意しています。
しかし、法の解釈・適用については厚労大臣に裁量があります。国民に対して責任を負わない御用学者の専門委員を間に一枚かませることで、いかにも「裁量権の乱用などしていない」と装うことができます。国民は、専門知識がないし、「まさか国がそんなひどいことはしないだろう」(無謬性の幻想)という思い込みがあるので、厚労大臣や専門委員だちの裁量権逸脱や乱用には気付かない。実際、今でも日本人の8割は「専門家が国民の利益に反して国民に害をなす、危険な薬剤を承認したり、危険性が分かっているのにそれを止めないなんてことはあり得ない。薬剤の副作用がどうしても一定数生じるとしても、パンデミックの危険を除去するメリットがリスクを上回っている。そうに決まっている」と今でも思っている。
これは、テクノクラートを利用した法の形骸化です。厚労省と専門家が法の趣旨を没却する運用をどんどん進めているのだから。
本当は、厚労大臣には強い権限があって、検査命令を出したり承認取消をすることだってできるんですよ。でも、やらない。なぜなら、専門委員に『重大な懸念なし』のお墨付きをもらっているから。こういう理屈、建前のもと、今も悲劇が続いています」

