どうする俺😎?海外情勢が一変しラグハウス危機一髪!💣古着のゴールドラッシュは終わったのか😱ラグマスターのオピニオン🤬
皆さんこんにちは、ラグマスター(ラグハウスの親方)のPikaichiです。ラグハウスとは古着のリサイクル工場の事です。常日頃より、古着のリサイクルや回収にご協力下さり有り難うございます!!
最初にお断りしておきますが、これは業界や組合の総意ではありません、「ラグマスター😎の私見」である事をご理解の上お読みください。
今回は、『どうする俺😎?海外情勢が一変しラグハウス危機一髪!💣古着のゴールドラッシュは終わったのか😱』と題して、海外古着事情に付いてのラグマスター😎のオピニオンです。
2023年頃から東南アジアの好景気や海外での古着需要の高まりから、およそ2年間ほどラグハウス業界や古着の輸出商社などはゴールドラッシュと言えるような状態にあったのですが・・・
2025年春頃から東南アジアの古着マーケットには、陰りが見え始めました。その始まりはさざ波程度だったのですが、色々な事象と相まって大波になり、現在に至っては大津波となって襲い掛かって来ています!それらを時系列で記述し、最後にオピニオンを述べます。
①ミャンマーの地震災害
2025年3月28日に、ミャンマー中部のマンダレー近郊を震源とした地震が発生します。その後の大雨により被害は拡大します。軍事政権下で内戦の続くミャンマーでは、政治が機能していないようで復興は手付かずのようだ。
直近の2024年1月-12月の日本からの古着輸出量は約600トンだ。これが地震後にすべてすべて止まった。
②タイとカンボジアの国境紛争
5月下旬に、タイとカンボジアの間で領有権が争われている「チョンボック」と呼ばれる係争地において両軍の小規模な衝突が発生し、カンボジア兵1名が死亡する事態となった。その後は双方の応酬により死者や負傷者、避難民が多数出ている。一時はマレーシアや米中が仲介し停戦交渉が結ばれたが、現在も散発的に衝突が起こっている。
直近の2024年1月-12月の日本からの古着輸出量はタイが約4800トン、カンボジアが役7800トン。国境紛争の影響により商品流通に、滞りが発生している。また、国境にあるタイのアランヤプラテートには大きな古着マーケットがあるが、そこで働いていた多くのカンボジア人が入国できずマーケットは閉鎖したままのようだ。
③インドネシアの古着密輸の取り締まり強化
以前からインドネシアでは「自国の繊維・アパレル産業の保護」と「公衆衛生上の問題」を理由に挙げて他国から古着の輸入を禁止している。2025年は特に取り締まりが強化され8月14日から15日にかけて行われた一斉摘発では、押収された古着のベール数は計1万9391個で、時価総額は1123億ルピア(10億2千万円)と過去最高相当額となった。
インドネシア向けには裏ルートが存在すると噂されていた。特にマレーシアからインドネシア向けに輸出されていることが多く、大手業者が複数関わっているということも噂になっている。と言うか、これは既成事実で賄賂を贈って密輸していたのだ。
直近の2024年1月-12月の日本からの古着輸出量はインドネシアへは無し、マレーシアへは約80000トンで最大の輸出先国になっている。この80000トンの中身は選別済の中古衣料ではなく、未選別の古着が多くを占めている。
つまり、日本で発生した古着を未選別のままマレーシアの業者に輸出して、そこで仕分け選別され、中古衣料ベールとなってインドネシアに密輸されていたわけだ。
このルートが現在も閉じたままなので、マレーシアの業者の中には製造された中古衣料ベールを備蓄させるために、倉庫を緊急で建設しているところもあるそうだ。
④トランプ関税の影響
トランプ大統領が第2次政権発足直後の本年2月1日にカナダ・メキシコ・中国に対して国別関税の賦課を発表してのち、国際社会は一連のトランプ関税に翻弄された。
その影響により、中国のファストファッションブランド(品質の悪いあれ)の商品がアメリカへ輸出できなくなった。その不良在庫商品が2025年夏頃より東南アジア圏に廉売されている模様だ。新品が古着と同じ価格で買えるので、古着市場にはその余波が表れて来ているようだ。
ラグマスター😎のオピニオン📢
東南アジアでは中国製のファストファッションが席巻、同時にインドネシアの古着密輸の取り締まりが強化されだした。ラグマスターが思うに、中国系のファストファッション業界よりインドネシアの政府関係者に、鼻薬💸💸💸が沢山送られられたに違いない。何の根拠もありませんがね!
今後の動向は定かではないが、インドネシアでの古着密輸に対しての取り締まりは年々厳しくなってきている。そして世界情勢もだんだんきな臭くなってきている。万が一古着の輸出が止まってしまったら、どうなるのかを考えてみよう。
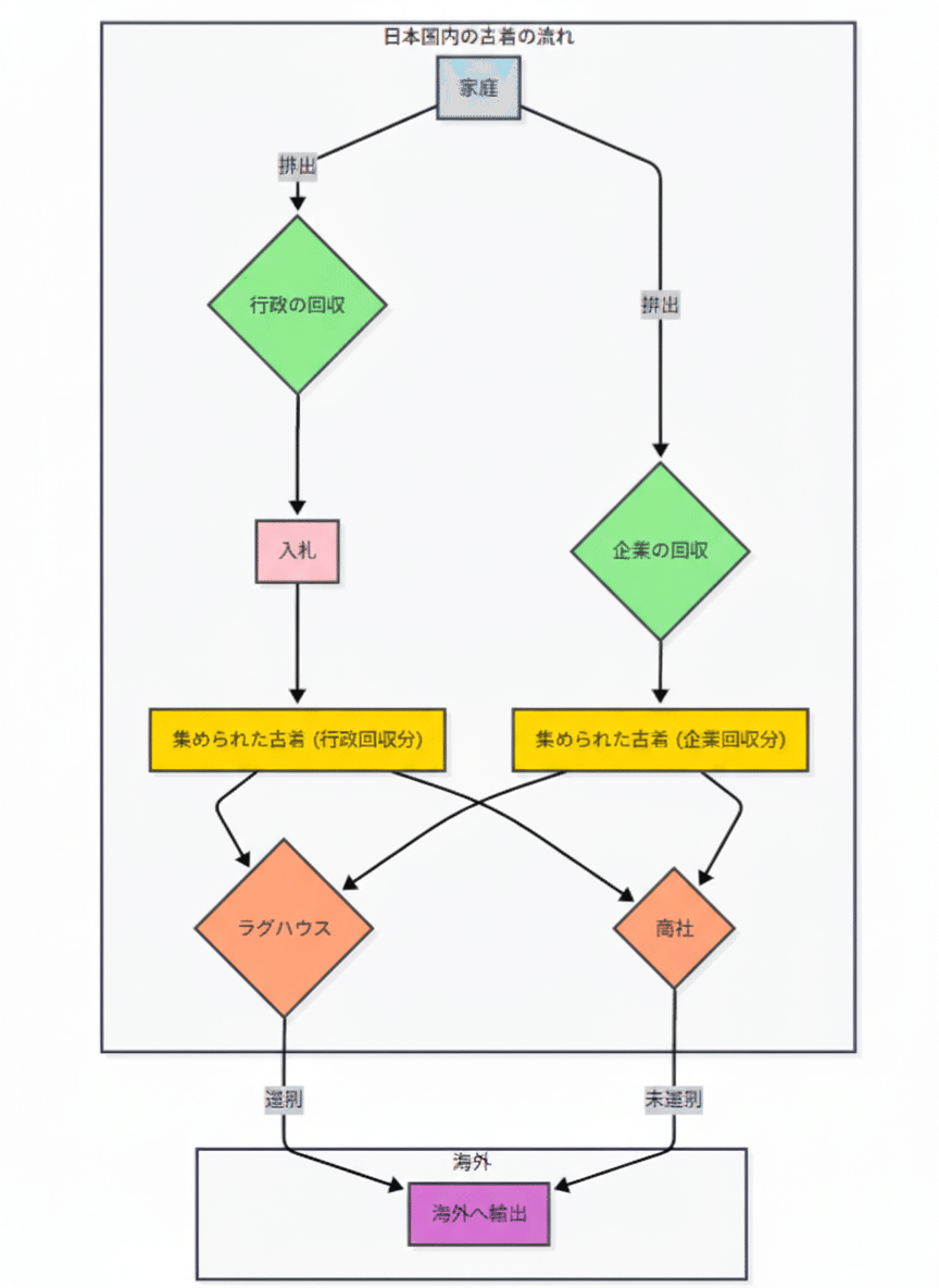
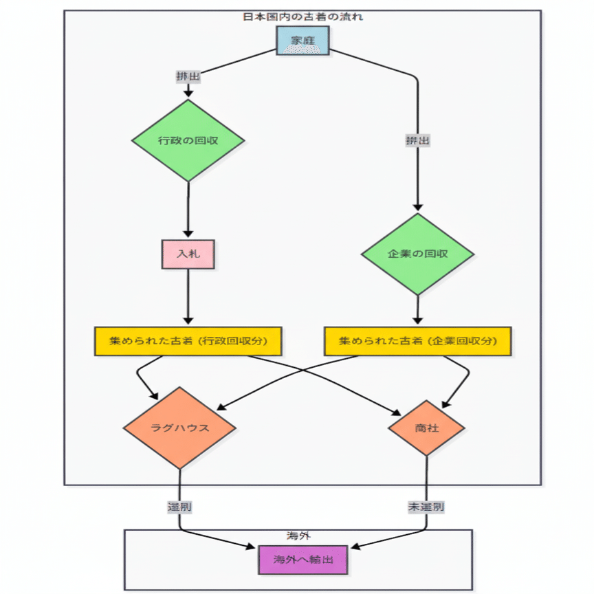
まずは国内で発生する古着の流れを考えてみよう
この図は、家庭から排出された古着が、日本国内でどのように流通し、海外へ輸出されるかの流れを示しています。
家庭から発生する古着は、行政の回収か企業の回収で集められます。
行政で回収された物の多くは、入札に掛けられます。
集められた古着にはラグハウスで選別されて海外に輸出されるルートと、未選別のまま商社が輸出するルートの、2つのルートが有ります。
インドネシアの古着密輸の取り締まりや、東南アジアの不況がこのまま続けば、マレーシア向けの選別前の古着輸出に大きな影響が出る事は、火を見るよりも明らかだ。
未選別のまま輸出している商社は、国内に選別用の工場を持っていない。すなわちマレーシアの選別業者が工場の稼働率を半分にしてしまえば、約40000トンの未選別の古着が国内にあふれかえる事になる。マレーシア向けの未選別古着だけでもだ、実際にはフィリピンや韓国にも未選別の古着が輸出されているので、それらを含めた総量は大変なことになるだろう。
一方で我々ラグハウスは、元々国内で選別しているので中古衣料の輸出は未選別の古着のおよそ30%だ。しかも中古衣料の売れ行きが悪ければそれを反毛原料やウエス原料に廻して、中古衣料の品質向上と数量を減らすことが同時にできるのだ!なので我々ラグハウス業界では、むしろ未選別の古着の取扱量を増やすことが出来るし、選別量が減る事など有り得ないのだ!
それなので我々の様なラグハウスが日本国内に沢山あれば問題ないのだが、ラグハウスの数は年々減り続けている。その原因の一つが行政による入札だ!
行政は地域経済や、地域の環境、ゴミ輸出問題などが全く念頭になく、只々高く入札する企業に古着を売りさばいているのだ。
未選別の古着を輸出する商社は設備投資と経費を安く抑えることが出来るので、入札の際には途方もない高値を入れることが出来るのだ。
一方で古着を選別する我々ラグハウスは、選別用の設備投資と人件費がかかるので、べらぼうに高い入札価格を出せないのだ。
その結果として、仕事の糧となる古着を仕入れる事が出来ずに廃業したり、無謀な価格で入札した結果採算割れし、倒産同然に廃業してゆく同業者が後を絶たないのだ。ラグハウスは、今や📕レッドデータブックに載せるべき絶滅危惧種🪸🦦になりつつあるのだ。
もしもラグハウスが皆無になって、海外で古着の輸入禁止が徹底されたらどうするつもりなのだろうか?すべて焼却処分する以外に方法が無くなるだろう!
この他にも入札制度の悪いところを上げればキリが無い、地域企業のラグハウスが廃業し税収が減る。関東で発生した古着を九州の業者が落札し陸送する、当然不必要な二酸化炭素が発生する。国内選別しない訳だから、当然ゴミごと海外に輸出しているなど等々。
こう言った入札制度の負の部分をちっとも見ようとせず、あるいは古着のリサイクルについて全く無知なのか、うわべだけのSDGsなのか、危機意識の欠片さえも無い彼らの行政担当能力を疑うばかりだ!
最後にもう一度にお断りしておきますが、これは業界や組合の総意ではありません、あくまでもラグマスター😎の私見です。
マガジン📖ラグマスターPikaichiのオピニオンはこちらから▼
マガジン📖ラグマスターPikaichiのオピニオン▼
🟣ラグハウスとは🟣
ラグハウスとは古着のリサイクル工場の事で、和名は襤褸屋(ぼろや)です。ラグハウスでは、回収された古着を主に次の3種類の用途に選別してリサイクルしています。
①ウエスの原料(工業用の雑巾)
②反毛の原料(フェルトの原料)
③中古衣料(国内国外向け古着)
▼Rag House TVのYouTube動画はこちらから!
★フェイスブックで【古着とSDGs】と言う、古着のリサイクルを考えるコミュニティーを運営しています。古着やSDGsに興味のある方は、是非ご参加ください。
▼古着とSDGsのホームページはこちらから!
RagHouse TV Facebook
Ameba Note Twitter
YouTube TicTok Tumblr







