リブログさせていただきます。
オリジナルブログは上のリンクからどうぞ。

スパイクたんぱく質の影響が詳しく、
そして比較的に分かりやすく
説明がなされています。

『卵細胞、免疫細胞、造血幹細胞などの重要な細胞を狙い撃ちする、殺傷能力が極めて高い汎用性バイオ兵器』のようです。

転載させていただきます。

「 

SARS-CoV-2の

スパイクタンパク質が

シンシチウムを介した

リンパ球の

排除を決定する

概要

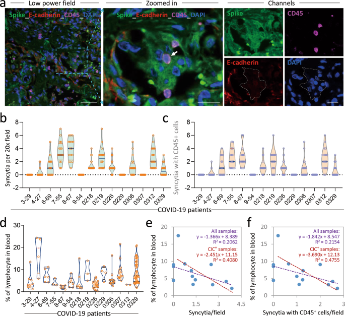
重症急性呼吸器症候群コロナウイルス2(SARS-CoV-2)ウイルスは、高い感染力を持ち、リンパ球減少を引き起こすが、そのメカニズムはよくわかっていない。

我々はここで、コロナウイルス2019年疾患(COVID-19)患者の肺組織では、多核の合胞体の中にリンパ球が入ったヘテロタイプの細胞内構造が広く見られることを示した。

SARS-CoV-2のスパイク糖タンパク質の発現は、シンシチウムを生成するための迅速な膜融合(~45.1nm/s)を誘導するのに十分であり、

この膜融合は、

典型的なセルインセル構造を形成するために

複数のリンパ球を容易に内在させることができ、内在した細胞の死につながることが明らかになったからである。

 

この膜融合は、

多塩基性のS1/S2切断部位内のバイアルギニンモチーフによって決定される。

このモチーフは、ほとんどの高伝染性ウイルスの表面糖タンパク質に頻繁に存在する。

さらに、抗ウイルス剤の候補は、

スパイクの糖タンパク質のプロセッシング、

膜融合、細胞内形成を効率的に

阻害することができる。以上のことから、

SARS-CoV-2の発症メカニズムの

分子的・細胞的根拠を明らかにするとともに、COVID-19治療のための新規ターゲットを

特定することができた。

 

 

 

 


 

 

              』

           』


以上を総括すると、

『卵細胞、免疫細胞、造血幹細胞などの重要な細胞を狙い撃ちする、殺傷能力が極めて高い汎用性バイオ兵器』のようです。

 

 」