不动产权证 委托他人领取不动产权证书(房产证公证书办理 不动产权证 土地证 离婚证结婚 工程师证
一、核心认知:为什么 “委托公证” 是唯一合法路径? 不动产权证书(房产证)作为房屋产权的核心法律凭证,不动产登记中心为杜绝冒领、错领风险,明确规定:领取时需本人到场签字确认;若本人无法到场,必须提供经公证机构公证的《授权委托书》 —— 这是法律认可的 “代为领证” 唯一有效凭证,手写委托书、微信 / 口头委托、单位证明等均不被受理。 简单说:想让朋友、家人代领房产证,“公证过的委托书” 是不可替代的 “法律通行证”,少了这一步,后续所有操作都无法推进。 二、线下公证办理:传统稳妥版(分步拆解 + 细节补充) 适合不擅长线上操作、希望当面确认流程、材料复杂(如外籍人士、共有房产)的人群,全程必须本人到场办理(公证员需核实本人意愿),他人无法代办。 第一步:选对公证处,直接节省 30% 时间 1. 优先选择的 2 类公证处(精准匹配需求)
- 类型 1:房屋所在地的公证处(如房子在上海市浦东新区,优先选 “上海市浦东公证处”)—— 对当地不动产登记中心的要求更熟悉,材料审核更高效,后续领证时认可度 100%;
- 类型 2:本人户籍所在地的公证处 —— 若房屋所在地与户籍所在地一致,办理更便捷;若不一致,建议优先选房屋所在地公证处(避免跨区域材料核验延误)。
2. 公证处查询与核实技巧
- 查询方式:① 百度 / 高德地图搜索 “XX 市 + XX 区 + 公证处”(如 “广州市天河区公证处”),优先选择标注 “官方”“事业单位” 的机构;② 拨打 12348 法律援助热线,查询辖区内正规公证处名单(避免无资质 “黑中介”);③ 登录当地司法局官网,在 “公证机构名录” 中查询(权威无风险)。
- 提前核实:选好公证处后,务必拨打官方电话(官网 / 地图上可查),说明 “办理代领不动产权证书委托公证”,确认 3 件事:① 所需材料清单(部分城市有特殊要求);② 办公时间(多数公证处周一至周五 9:00-17:00,中午 12:00-14:00 休息,部分周六上午可办理);③ 是否支持加急出证(着急领证需确认)。
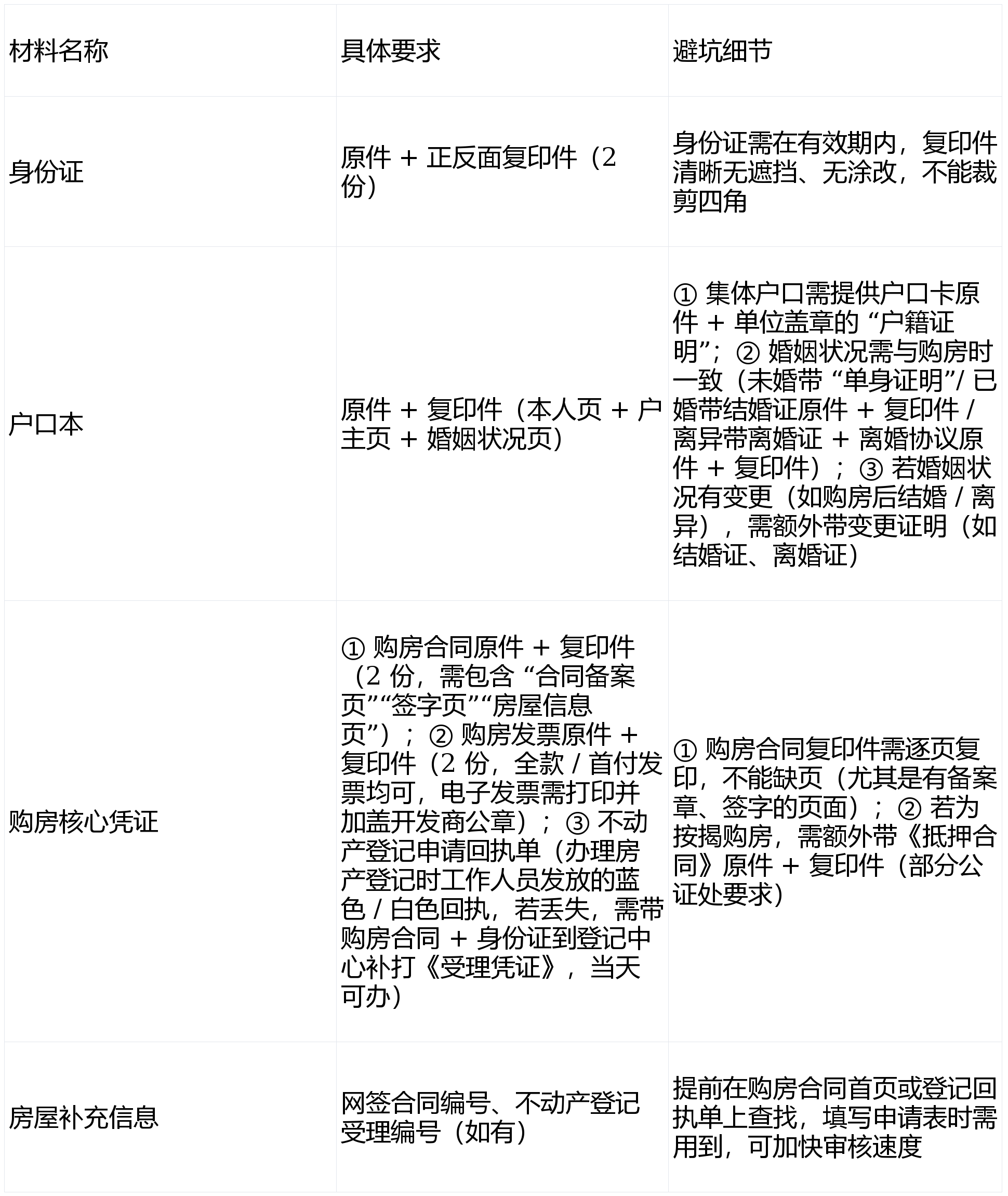
第二步:材料准备清单(核心!缺 1 样就可能白跑) 提前整理好以下材料,原件 + 复印件(建议各准备 2 份,部分公证处需留存 1 份复印件备案) ,避免遗漏: 1. 委托人(你本人)的必备材料

2. 受托人(帮你领证的人)的必备材料
- 身份证正反面复印件(2 份):需受托人本人提供清晰电子档,打印时选择 “1:1 比例”,不能缩放、模糊,建议让受托人直接邮寄纸质复印件(避免拍照后打印模糊);
- 补充材料(可选):若受托人为直系亲属(父母、配偶、子女),可额外带亲属关系证明(户口本、结婚证、出生医学证明等),部分公证处可简化审核流程(如无需核实受托人身份真实性)。
3. 特殊情况补充材料(避免遗漏)
- 委托人为未成年人:需监护人双方身份证原件 + 复印件、监护关系证明(户口本、出生医学证明)、未成年人身份证 / 户口本原件;
- 委托人为外籍人士:护照原件 + 中文翻译件(需经正规翻译机构盖章,不能自行翻译)、购房合同的中英文对照版(如有);
- 共有房产(如夫妻共有):需所有共有人共同到场办理公证,或提供其他共有人的《授权委托书》(需另行公证)。
第三步:公证处现场办理流程(1.5-2 小时完整拆解) 1. 到场登记(5 分钟)
- 到公证处后,前台说明 “办理代领不动产权证书委托公证”,工作人员会发放《公证申请表》《公证告知书》(需签字确认);
- 填写《公证申请表》关键项(避免出错):
- 委托事项:明确写 “代为领取位于 XX 市 XX 区 XX 路 XX 号 XX 室(精确到门牌号)的不动产权证书(房产证)”,不写模糊表述(如 “代为办理房产相关事宜”,避免权限过大引发风险);
- 委托期限:“自公证之日起至上述不动产权证书领取完毕之日止”(不设固定日期,如 “2024 年 12 月 31 日前”,防止领证延误导致委托失效);
- 受托人信息:姓名、身份证号、联系电话需与复印件一致,不能有错别字。
2. 材料审核(30-40 分钟)
- 将所有材料交给公证员,公证员会逐一核实:① 原件与复印件的一致性;② 购房合同上的产权人姓名、身份证号与委托人一致;③ 房屋地址、面积与登记回执单一致;④ 受托人身份信息真实有效;
- 公证员可能会询问的 3 个问题(如实回答即可):① 房屋是全款还是按揭购买?② 受托人与你是什么关系?③ 是否自愿委托对方代领房产证?(避免被误导授权其他权限)。
3. 签署《授权委托书》(15 分钟)
- 公证员会根据你的情况,打印出规范的《授权委托书》(通常 3 页,公证处统一模板,无需自己准备),核心内容包括:双方身份信息、房屋详细信息、委托权限(仅 “代为领取不动产权证书”,无其他附加权限)、委托期限、公证员签字栏;
- 关键动作:逐字阅读第 2 页 “委托权限” 条款,确认仅包含 “代为领取不动产权证书”,无 “代为出售、抵押、过户” 等额外权限(避免后续风险),确认无误后,在公证员面前签名(签名需与身份证上一致,不能代签)、按手印(右手食指,清晰按压)。
4. 缴费 + 领取受理回执(10 分钟)
- 缴费标准:全国统一指导价 200-500 元 / 份,一线城市(北京、上海、广州)通常 300 元 / 份,二线城市 200-300 元 / 份,三线城市 200 元 / 份;加急费 100-200 元(1-2 个工作日出证,普通流程 3-5 个工作日);
- 领取《公证受理回执单》:务必妥善保管,上面有取证日期、查询电话、公证书编号,后续取证需凭此回执 + 身份证领取(丢失需补开,耽误时间)。
5. 领取公证书(后续流程)
- 取证时间:按回执单标注的日期领取(普通流程 3-5 个工作日,加急 1-2 个工作日),建议提前 1 天拨打公证处电话确认是否已出证;
- 取证方式:① 本人领取:带本人身份证原件 + 受理回执单;② 受托人代领:带受托人身份证原件 + 受理回执单(需提前在公证处登记 “允许代领”,部分公证处不支持,需提前确认);
- 公证书包含:正本 1 份(核心凭证,需交给受托人领证)、副本 2 份(建议自己留存 1 份,登记中心可能收 1 份备案),均盖有公证处钢印和红章,缺一不可,丢失需重新办理(耗时 3-5 天)。
第二步:线上公证办理:便捷高效版(手机操作 + 细节指引) 适合工作忙、没时间跑公证处、材料简单(如单身、全款购房)的人群,全程手机操作,无需本人到场,但需完成实名认证 + 人脸核验 + 视频见证(确认本人意愿) ,推荐平台:证小二(支付宝 / 微信小程序)、证小易(微信小程序)、公证云(APP / 公众号),以下以 “证小二”(支付宝版)为例,详细拆解操作流程。 1. 前期准备(10 分钟搞定,避免操作中卡顿) (1)电子材料准备(拍清晰是关键)

(2)信息提前整理(填写时直接复制粘贴,避免出错)
- 委托人信息:姓名、身份证号、联系电话(需接收验证码)、户籍地址(与户口本一致);
- 受托人信息:姓名、身份证号、联系电话(需真实,公证员可能电话核实)、与委托人关系(如实填写,如 “朋友”“父母”);
- 房屋信息:详细地址(精确到门牌号,如 “深圳市南山区科技园路 100 号南山科技园 1 栋 2 单元 301 室”)、建筑面积(按购房合同填写)、网签合同编号(如有)、不动产登记受理编号(如有)。
2. 线上操作流程(20 分钟完成,步骤清晰) (1)找到正规小程序(避免假冒平台)
- 打开支付宝→在搜索栏输入 “证小二”→点击进入 “官方认证” 小程序(蓝色图标,标注 “公证机构合作”“支付宝实名授权”,避免无认证的 “高仿平台”)。
(2)选择公证类型(精准匹配需求)
- 首页点击 “委托公证”→ 选择 “代领不动产权证书委托公证”(部分平台标注 “代领房产证委托公证”,按需选择)→ 点击 “立即办理”。
(3)填写委托信息(逐字核对,避免错别字)
- 委托人信息:按提前整理的内容填写,联系电话需接收验证码(用于登录和通知);
- 受托人信息:准确填写姓名、身份证号、联系电话,关系如实填写(不影响办理,仅用于公证员核实);
- 房屋信息:地址必须精确到门牌号(与购房合同一致),建筑面积、合同编号按购房合同填写,避免遗漏;
- 委托权限:默认 “代为领取不动产权证书”,不要额外添加 “代为出售、抵押” 等权限(避免风险);
- 委托期限:选择 “自公证之日起至领证完毕止”(不设固定日期,防止领证延误导致委托失效)。
(4)上传材料(按提示逐一上传,不重复)
- 每个材料对应明确入口(如 “委托人身份证正面”“购房合同备案页”),点击 “上传”→ 选择提前拍好的照片→ 预览确认清晰后提交(模糊则重新拍摄,否则审核会被驳回)。
(5)实名认证 + 人脸核验(5 分钟完成)
- 实名认证:输入身份证号、姓名,与支付宝实名信息一致(自动匹配,无需手动填写);
- 人脸核验:系统会引导你对着手机摄像头,按提示做 “眨眼、转头、张嘴” 动作(确保是本人操作),光线充足、无遮挡(戴眼镜需摘下,避免反光)。
(6)视频见证(关键步骤,确认本人意愿)
- 触发条件:部分用户需视频见证(公证员在线核实),系统会发送短信通知 “预约视频见证时间”(一般 1-2 个工作日内);
- 操作要求:在预约时间内,保持手机网络通畅,光线充足,手持身份证原件,接听公证员视频通话→ 公证员会询问 “是否自愿委托 XXX 代领房产证”“委托权限是否仅为代领”,如实回答 “是” 即可(全程录音录像,不超过 5 分钟)。
(7)审核 + 缴费 + 领取公证书(后续流程)
- 审核时间:1-2 个工作日,审核通过 / 驳回会发短信通知(驳回原因多为 “材料模糊”“信息错误”,按提示修改后重新提交,1 个工作日内可二次审核);
- 缴费:审核通过后,系统跳转缴费页面,费用 200-400 元(证小二全国统一 299 元,含邮寄费),明码标价,无隐藏费用,支持支付宝 / 微信支付;
- 公证书领取方式:① 邮寄到家(默认顺丰,全国 3-5 个工作日送达,填写收件地址时需准确,避免丢失);② 线下网点自取(选择就近的合作公证处 / 网点,凭身份证领取,部分城市无网点,需提前查看);
- 收到公证书后:打开密封包装,核对 3 点:① 有公证机构公章 + 钢印;② 委托人 / 受托人信息正确;③ 房屋地址准确,确认无误后交给受托人。大部分出国需要的公证都可以线上办理比如:出生医学证明公证书 出生公证,身份证公证,婚姻关系公证,无犯罪公证,亲属关系公证,曾用名公证 驾照驾驶证公证,法院判决书公证,技术职称公证 ,户口本公证,完税公证,护照公证,成绩单公证,毕业证公证,学位公证,在读证明公证,录取通知书公证,学历证明公证,中专毕业证公证,大专毕业证公证,学士学位证公证 工作证明公证,收入证明公证,公证书 中英文翻译。 3. 线上平台对比(选对平台少走弯路)




















不动产权证 委托他人领取不动产权证书(房产证公证书办理 不动产权证 土地证 离婚证结婚 工程师证出生公证书 未婚公证书 出生医学证明公证书 无犯罪纪录证明公证书 无犯罪证明公证书 学历证明公证书 离婚证明公证书 离婚证公证书 离婚公证书 结婚证公证书 结婚公证书 婚姻关系公证书 毕业证公证书 学籍/成绩单证明公证 学位证书公证书 成绩单公证 中专毕业证公证 大专毕业证公证 学士学位证公证 驾驶证公证书 驾照公证书 职业资格证明公证 户口本公证书 护照公证书 技术职称公证书 身份证公证书 亲属关系公证书 未再婚公证书 学校成绩单公证书 住址证明公证 印章/印鉴/签名公证 房地产证公证 银行资料公证 委托书公证书 授权书公证 遗嘱公证书 死亡证明公证书 判决书公证 国籍公证书 公证认证 海牙认证(原双认证)公证书 中英文翻译 雅思成绩单 托福成绩单 雅思成绩证明

三、关键环节:受托人领证全流程(避免最后一步出错) 公证书到手后,受托人需按以下流程领取房产证,全程需本人到场,带齐材料,避免白跑。 1. 领证前准备(1 天内搞定,确认无误再出发) (1)必备材料(缺一不可)
- ① 受托人本人身份证原件;
- ② 委托公证正本 1 份;
- ③ 补充材料:购房合同复印件(1 份,部分登记中心要求)、委托人身份证复印件(1 份,部分登记中心要求);
- ④ 提前咨询:拨打房屋所在地 “不动产登记中心” 电话(网上搜地址 + 联系电话),确认 3 件事:① 是否认可线上 / 线下公证书(部分城市仅认可线下);② 除上述材料外,是否需要其他材料(如发票复印件);③ 是否需要预约(如广州、深圳需提前 1 天在 “粤省事”“i 深圳” 预约,无预约不能办理)。
2. 现场领证流程(30 分钟完成)
- 第一步:取号→ 到登记中心大厅,在自助取号机选择 “不动产权证书领取”,输入房屋地址或不动产登记受理编号,打印取号单;
- 第二步:提交材料→ 到对应窗口,将材料交给工作人员,说明 “受委托代领不动产权证书”;
- 第三步:信息核实→ 工作人员会核对公证书真伪、受托人身份、房屋登记信息(确认无查封、抵押等异常);
- 第四步:签字领证→ 核实无误后,工作人员会发放《不动产权证书》原件,受托人需在《领证签收表》上签字(签自己的名字);
- 第五步:后续交接→ 领证后及时将房产证交给委托人,或按委托人要求保管(建议拍照发给委托人确认,避免丢失)。
四、避坑清单:10 个常见问题 + 应急处理方案 1. 常见问题解答(提前规避风险)

2. 应急处理方案(遇到问题不慌)
- 情况 1:公证办理中发现材料缺失→ ① 购房合同丢失:联系开发商补复印件(盖公章);② 户口本丢失:带身份证到户籍所在地派出所补打(1 个工作日);③ 婚姻状况证明缺失:带身份证到民政局补开(1 个工作日);
- 情况 2:公证书信息错误(如房屋地址写错)→ 带原公证书 + 身份证到公证处申请 “更正公证书”(免费,1 个工作日可办);
- 情况 3:受托人领证时材料不全→ 按登记中心要求,补充材料(如购房合同复印件),可让委托人快递过来,或线上发送电子版打印(需盖公章的需原件);
- 情况 4:线上审核被驳回→ 按平台提示修改(如材料模糊则重新拍摄,信息错误则修正),1 个工作日内可二次审核,无需重新缴费。
五、两种办理方式对比:按需选择(一目了然)

六、最后提醒:3 个关键动作,避免白跑
- 办公证前,务必给房屋所在地的 “不动产登记中心” 打电话,确认公证书类型(线上 / 线下)是否认可、领证需额外带哪些材料(避免公证书不符合要求);
- 选择线上平台时,优先选有 “公证机构合作”“官方认证” 标识的,避免假冒平台(公证书无效);
- 公证书和房产证均为重要法律凭证,妥善保管,丢失需重新办理(耗时耗力),受托人领证后及时交接给委托人。