Countstar® Rigel S6
Advanced Image Cytometer
- PBMC cell count and Primary Cell Count
- Cell Apoptosis
- Cell Cycle
- Surface Marker Analysis
- GFP Transfection Efficiency
- Optional FCS Express Software
Product Overview
Countstar® Rigel S6 is an automated image-based cell analysis platform with full-spectrum fluorescence Microscope, FCS Express software, analysis and reporting of both data and image.
Countstar® Rigel S6 equipped with 4 fluorescence channel, allow for 13 different fluorescent analysis combinations, support any dye of different wavelength.
Excitation light: 480nm, 525nm, 375nm, 620nm
Emission filter:460nm, 535nm, 580nm, 600LP, 665LP
Key Benefits of Fluroescence Cell Analyzer
All in one design- Integrated Computer/Touch screen
Automatic Detection 5 Samples in one single test sequence.
Open platform with maximum 4 fluorescence Channel
User Friendly Cell Analysis Protocols
Unrivaled "Fixed focus" patent, no manual focusing.
High Stability and Actuary
Powerful and user-friendly Data Management
GMP and 21 CFR part 11 ready
FCS Express Software
Product feature
Up to 4 fluorescent channel and one bright field analysis in the same time
13 different fluorescent analysis combinations
User Friendly Cell Analysis Protocols
Trypan blue Protocols: Obtain cell count, viability and concentration estimations based on trypan blue staining using a disposable consumable.
AO/PI Viability Protocol: Run two fluorescence color assays in disposable consumable to determine the percentages of live, dead cells and concentration in the presents of debris and unwanted nonnucleated cell types including red blood cells.
Affinityof Antibody:This assay run as Green color assays in FITC binding antibody to determine the affinity of the biosimilar drug.
Surface Marker Assay:Quantify specific cell populations based on surface marker expression (CD45+ CD4+, CD8 + MSC, CD56+ NK cells, etc.)
Cell Cycle:Propidium iodide (PI) is a nuclear staining dye that is frequently applied in measuring cell cycle. The protocol determining cellular DNA content in cell cycle analysis
Cell Apoptosis:Cell Apoptosis assay is a type used for determining the apoptosis percentage of cells by Annexin V-FITC/7-ADD staining method.
GFP transfection:The green fluorescent protein (GFP) exhibits bright green fluorescence when exposed to light in the blue to ultraviolet range. This protocol can analyze counting and percentage of GFP.
Celling Killing:Run three fluorescence color assays in disposable consumable to determine the CAR T/NK-Mediated Cytotoxicity using Tracer and Viability Dyes
GMP and 21 CFR part 11 ready
Make a detailed record of any changes, edits, deletions, adjustments, etc. Electronic records cannot be deleted, including administrators. Electronic records include date, time, user name, machine serial number, and user's actions
FCS Express Software
The optional DeNovoTMFCS Express software makes graphs touchable and customizable fluorescence channel boost your experiment reach. Countstar Rigel S6 together with FCS Express is able to analyze for the cell apoptosis, cell cycle, transfection, affinity of antibody, CD marker and etc.
Specifications
|
Technical Specifications |
|
|
Model: |
Countstar Rigel S6 |
|
Diameter range: |
3μm ~ 180μm |
|
Concentration range: |
1×104 ~ 3×107/mL |
|
Objective magnification: |
5x |
|
Imaging element: |
1.4 megapixel, CCD camera |
|
Excitation Light |
480nm, 525nm, 375nm, 620nm |
|
Emission Filter |
460nm, 535nm, 580nm, 600LP, 665LP |
|
USB |
1×USB 3.0 1×USB 2.0 |
|
Storage: |
500GB |
|
Power supply: |
110–230 V/AC, 50/60Hz |
|
Screen: |
10.4 inch touchscreen |
|
Weight: |
13kg (28lb) |
|
Size (W X D X H): |
Machine: 254×303×453mm Package size: 430×370×610mm |
|
Operating temperature: |
10℃ ~ 40℃ |
|
Working humidity: |
20% ~ 80% |
Applications
Dual-Fluorescence Viability
Acridine orange (AO) and Propidium iodide (PI) are nuclear nucleic acid binding dyes. The analysis excludes cell fragments, debris and artifacts particles as well as undersized events such as platelets, giving a highly accurate result. In conclusion, the Countstar system can be used for every step of the cell manufacturing process.
T/NK cell mediated cytotoxicity
By labeling the target tumor cells with CFSE or transfect with GFP. Hoechst 33342 is used for stain all cells (both T cells and tumor cells), alternatively, target tumor cells can be stained with CFSE, PI is used for stain the dead cells (both T cells and tumor cells). This staining strategy allows for the discriminate of different cells.
Cell Apoptosis
The different phases of apoptosis are segmented into an early, middle and late stage. Specified indicators can document the single stages of apoptosis. The Countstar® Rigel S6 offers a visualized image-based solution and analyzes all of these steps with pre-loaded protocols in depth.
Cell Cycle
Countstar Rigel S6 enables users to get the result of a cell cycle quickly and accurately. Counstar Rigel S6 can analyze proportion of cell in different phase of the cell cycle.
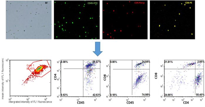
Surface Maker Analysis
A lymphocyte subsets analysis is a typical experiment performed in cell related research fields and various diseases diagnosis. Countstar® Rigel S6 offers a faster and easier way to make immune cell typing more efficient. With visible cell images and powerful data analysis.
Affinity of antibody
Detect affinity of antibody in cell level is an important indicator of monoclonal antibody detection using immunofluorescence method.The Countstar® Rigel S6 offers a rapid, direct and reliable evaluating method for the affinity of antibody detection in antibody drug screening
GFP Transfection Efficiency
In cell and molecular biology, the GFP gene is frequently used as a reporter of expression. Currently, scientists are commonly using the fluorescent microscopes or flow cytometers to analyze the transfection efficiency of mammalian cells. But Flow cytometer requires a high-qualified and experienced operator. While Countstar Rigel S6 enables users to get the result of a transfection efficiency assay quickly and accurately.













